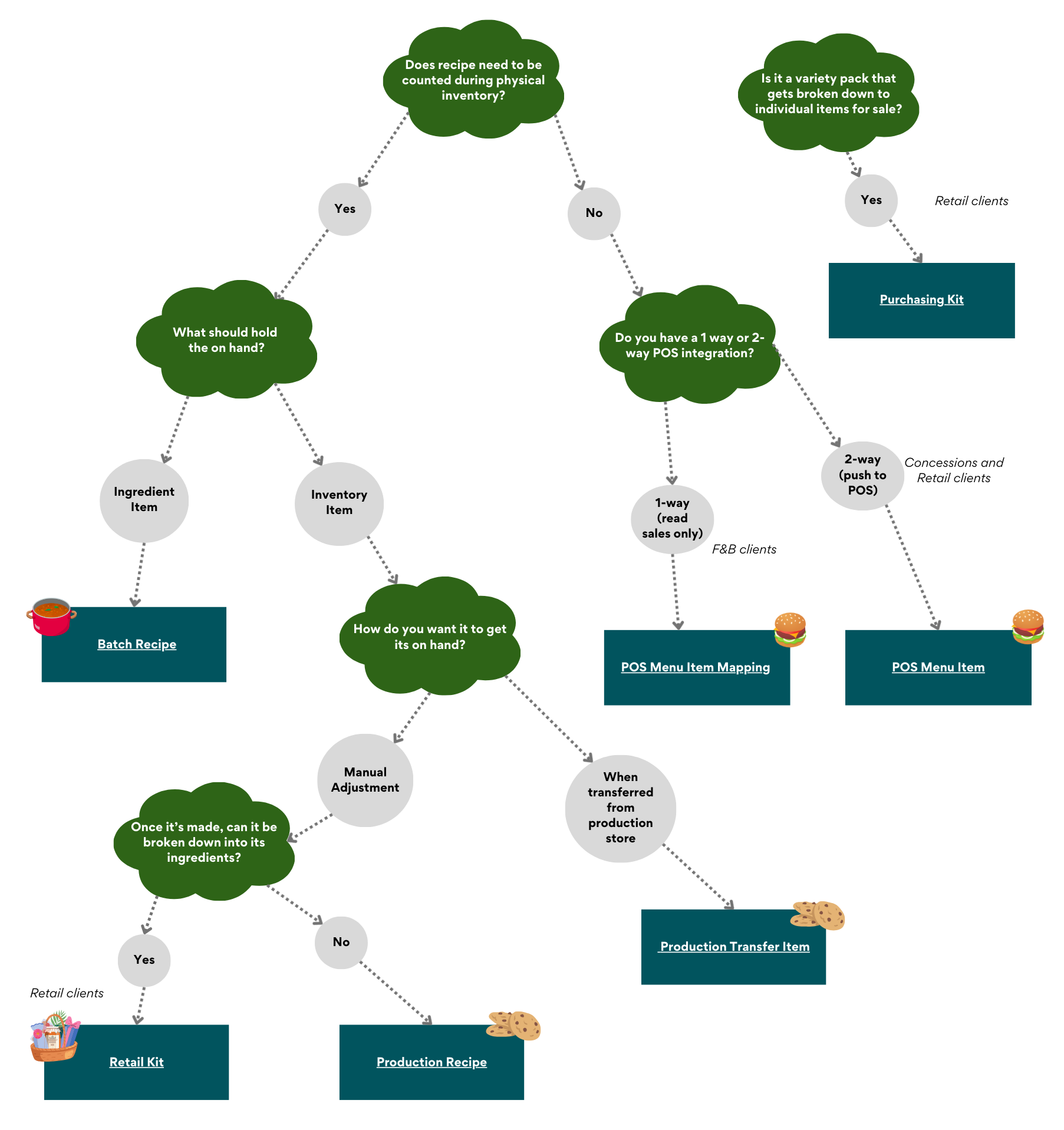
Recipe Behavior Flow Chart

Related Articles
FAQs: What's the difference between a batch recipe item and a production recipe item?
Question: What's the difference between a batch recipe item and a production recipe item? Answer: Batch Recipe vs Production Recipe — Comparison Chart Attribute Batch Recipe item Production Recipe item Definition Recipe item where ingredients are ...
How To: Create a Batch Recipe Item
The purpose of creating batch recipe items is so prepped items can be counted in physical inventories. Batch recipe items will behave in the following way: Will NOT hold an on-hand. The recipe ingredients will hold on-hands. Can be added to a Manual ...
How To: Create a Production Recipe Item
The purpose of creating production recipes items is so they can be counted in physical inventories and on-hands of the item can be tracked. Production recipe items behave in the following way: Will hold an on-hand. A manual adjustment is required ...
Feature Overview: Calculate Quantity By Retail ( Selling items by Weight)
For items sold by weight, such as deli or bulk products, inventory must be deducted accurately. Calculate Quantity by Retail ensures that inventory decreases based on the retail amount sold, not just item count. The Calculate Quantity by Retail ...
Why are my Recipe Cost & Suggested Retail not displaying data?
Issue: Cost and Retail shown in editor but not in recipe list. Cause: The procedure within the software that calculates the average cost & suggested retail looks to find all the stores where ALL ingredients are available to the store. This slice of ...
Popular Articles
How To: Find Your Yellow Dog Inventory Version
Understanding which version of Yellow Dog Inventory you're using is essential when exploring new features, as some enhancements and functionalities are specific to certain versions. All client types can benefit from knowing their Yellow Dog Inventory ...
Feature Overview: Par & Re-Order Points
Par levels and reorder points help streamline purchasing in Yellow Dog. Par level is the ideal quantity to keep on hand. Reorder point is the minimum quantity that triggers reordering. You can update par and reorder points in the following locations: ...
Tips & Tricks: How do I download and install drivers for my Zebra Printer?
**As a note: Admin rights will be required to complete this task. If you do not have admin rights on your PC, please contact your IT for assistance** ZD410 Desktop Printer Support Site 1. Navigate to Drivers: 2. Select Zdesigner V. 5 Driver for ...
How To: Swap the On-Hand/Parent Size (Edit Base Unit)
When managing items with multiple sizes, it’s essential to configure them correctly. The on-hand/parent size should always represent the base unit or smallest measurement, while additional sizes should be created for purchasing or counting sizes. If ...
FAQs: What are Bins?
Question: What are Bins? Answer: Bins are optional location identifiers that specify exactly where an item is stored. You don’t need to create bins in advance. You can assign them: In the Stores tab of the item editor Through a Balto import Bins ...